50kW/100kWh Energia biltegiratzeko sistema hibridoa

50kW/100kWh Energia biltegiratzeko sistema hibridoa

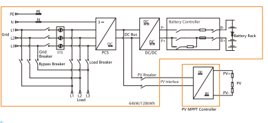
Energia biltegiratzeko sistema hibrido batek eguzki-energia sortzea, energia biltegiratzea eta sarearen elkarrekintza konbinatzen ditu soluzio integratu batean. Sarean barneko moduan funtziona dezake, soberan dagoen energia sarera hornituz, eta saretik kanpoko moduan funtziona dezake, etenaldietan edo sareko sarbide egonkorrik gabeko eremuetan babeskopia fidagarria emanez.
Eredua:50kW/100kWh; 64kW/128kWh

Bidali kontsulta

Produktuaren Deskribapena

Ezaugarriak


1.Potentzia dentsitate handia, integrazio handia eta tamaina trinkoa errazarekin

instalazioa;

2.DC fotovoltaikoko sarbidea onartzen du eta MPPT kontrolagailuak konfiguratzen ditu,

DC-Coupled PV-ESS Microgrid osatzea;

3. Energia biltegiratzeko bateria DC/DC bihurgailu batek indartzen du,

sistemaren DC bus tentsioa egonkortzea;

4.4G eta Wi-Fi lineako monitorizazio adimenduna, urruneko aukera gaituz

ikuskapenak eta eskuliburuzko lanak murriztea lekuan bertan;

5.Eskariaren araberako hedapena funtzionamendu automatizatuarekin eta saretik kanpo

ebaketa gailurra eta harana betetzean zehar aldatzea, eustea

BMS, PCS eta EMS sistemen kontrol integratua anitzekin

babesak;

6.Saretik kanpoko karga monofasikoko ahalmen sendoa, gehienezko bakar batekin

30 kW-ko fase-karga;

7.Karga estandarra, sare elektrikoa, PV sarbide etengailuak eta barne hartzen ditu

saihesteko etengailuak, sistemaren banaketa integratua osatuz All-in-ekin

Diseinu bat;

8.STS integratua eta energia kudeatzeko sistema barne hartzen ditu

20 milisegundo baino gutxiagoko konmutazio-denbora potentzia anitzeko artean

iturriak;

9.1+1 funtzionamendu paraleloa onartzen du.






Zehaztapenak

Ereduak ETS50-100kWh-400-A ETS64-128kWh-400-A
DC bateriaren parametroak Zelula mota LFP 280 Ah LFP 314Ah
Paketearen edukiera eta konfigurazioa 14.336kWh/1P16S 16.077kWh/1P16S
Bateriaren edukiera eta paketearen kantitatea 100kWh/7, aukeran 115kWh/8 128kWh/8, aukeran 112kWh/7
Bateriaren tentsio tartea 314V~403V 359V~461V
Karga/Deskarga nominala C-tasa eta Korrontea 0,5C, 140A 0,5C,157A
Zikloaren indizea 8000 cls (0.5P, 25± 2 ℃,@70% SOH)
Tenperatura kontrolatzeko puntuak 56 64
DC Moduluaren parametroak Behe-tentsioko alboko tentsio-tartea 150~1000V
Potentzia osorako gutxieneko tentsioa tentsio baxuko aldean 340V
Korronte nominala 160A 180A
Potentzia nominala 50kW 64 kW
DC Side PV parametroak
(MPPT irteera aldean)
Sarrerako potentzia maximoa 100kW
Sarrerako korronte maximoa 160A
Tentsio-tartea/Sistemaren bus-tentsioa 650V~800V
Sarrera etengailua 250A/1000Vdc/2p, konektatu daitekeen MPPT kontrolagailu fotovoltaiko bati dagokiona (250A/1000Vdc/2p, MPPTsarrera bakarra onartzen du)
Sarera konektatuta
AC alboko parametroak
AC potentzia nominala 50kW 64 kW
AC Gehienezko Potentzia 55 kW 70,4 kW
Korronte nominala 75A 96A
THDi <% 3
DC osagaia <0,5%lpn
Sare-mota 3W+N+PE
Tentsio-tartea 360VAC~440VAC
Maiztasun tartea 45~55Hz/55~65Hz
Potentzia-faktorea -1~1
Uharteko AC aldean
parametroak
Irteerako potentzia nominala 50 kW                              64 kW
Irteera monofasikoko potentzia maximoa 30kW
Irteerako tentsio nominala 400V
Irteera-maiztasun nominala 50/60Hz
THdu <% 3
Gainkarga-gaitasuna %11010 minutu
Grid-Islanding transferentzia
etengailuen konfigurazioa
Mantentzeko bypass etengailua 125A/400Vac
Karga etengailua 125A/400Vac
Sareko etengailua 250A/400Vac
STS 152A/100kW
Aldaketa ordua <20 ms
Sistemaren parametroak Sistemaren eraginkortasun handiena ≥%90
Hozte kontzeptua Aire hozte adimenduna
Funtzionamendu-tenperatura -30~55 ℃-30~55 ℃ (40 °C-tik gorako jaitsiera)
Hezetasun erlatiboa 0-95% RH, ez-kondentsatzen
Neurriak (L*D*H) 1050×1050×2050mm
Pisua 1350 kg
IP maila IP54 IP54 (makina osoa)
Zarata <70dB
Sareko konexio mota 4G/WiFi/TCP/IP4G/WiFi/Ethernet TCP/IP
Suaren aurkako babesa Aerosolak
Bistaratzeko pantaila LCDa


Hot Tags: Energia biltegiratzeko sistema hibridoa
Bidali kontsulta
Mesedez, eman lasai zure kontsulta beheko formularioan. 24 ordutan erantzungo dizugu.
X
Cookieak erabiltzen ditugu nabigazio esperientzia hobea eskaintzeko, guneko trafikoa aztertzeko eta edukia pertsonalizatzeko. Gune hau erabiltzean, gure cookieen erabilera onartzen duzu. Pribatutasun politika